第四軍醫大金巖/西安交大陳鑫《Nat. Bio. Eng》:抗體偶聯的磁性納米顆粒捕獲和局部遞送循環外泌體來治療梗塞的心臟組織
發布時間:2020-12-17 20:29:39 人氣:1431
內源性胞外囊泡的全身生物分布對于維持組織動態平衡是至關重要的。第四軍醫大學金巖教授和西安交通大學陳鑫教授研究團隊利用磁性納米顆粒收集循環的外泌體并在梗塞的心臟組織處局部釋放。外泌體可以促進梗塞的心臟組織中的血管生成,心臟的功能也得到了改善。納米顆粒以Fe3O4作為內核,二氧化硅作為殼層,最后在二氧化硅外殼上修飾通過腙鍵與兩種抗體鍵合的聚乙二醇。其中,一種抗體與細胞外囊泡表面的CD63抗原相結合,另一種抗體與受損心肌細胞上的表面標志物肌球蛋白輕鏈結合。在局部磁場作用下,納米顆粒在受損的心臟組織處富集,腙鍵會在此酸性環境中發生斷裂,使得捕獲的胞外囊泡在受損的心臟組織處釋放。在心肌梗塞的大白兔和大鼠模型中,在磁場的指導下,納米顆?梢圆东@并釋放外泌體,可減少梗塞的面積。通過該方法來操縱內源性外泌體的生物分布用于治療其他疾病。
圖1. GMNPs的合成與表征
圖2. GMNPec的制備及其在體外進行生物功能的驗證
圖3. 在體外和體內驗證GMNPec的雙重靶向性能
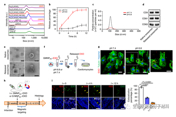
圖4. 在體外和體內驗證GMNPec的外泌體釋放性能
圖5. 在心肌梗塞的大鼠模型中,靜脈注射GMNPec后,心臟功能得到改善
圖6. 在心肌梗塞的大白兔模型中,靜脈注射GMNPec后,心臟功能得到改善
論文鏈接:https://www.nature.com/articles/s41551-020-00637-1
信息來源: 材料化學快訊
本信息源自互聯網僅供學術交流 如有侵權請聯系我們立即刪除
| 溫馨提示:蘇州北科納米供應產品僅用于科研,不能用于人體,不同批次產品規格性能有差異。網站部分文獻案例圖片源自互聯網,圖片僅供參考,請以實物為主,如有侵權請聯系我們立即刪除。 |
上一篇: ACS nano:智能響應人工神經水凝膠
下一篇: 納米醫學產品1


